單本 累積1,699點擊次數
拯救0.41棵樹
減少19.03kg碳排放
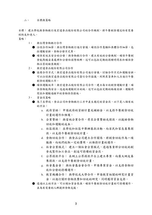
勝食計畫是我一直想要在學校做的事情。七年級進到復興中學,營養午餐的剩食是我 非常關切的問題。在以前的學校,其實吃的已經算是健康營養了,但有些菜色因為經 費不足,而吃起來又濕又黏。復興每餐的餐費筆前校貴了 40 元,菜色對我而言也還不 錯吃。但為什麼浪費食物的問題還是永遠在那裡?我想做點什麼來改變。近期我和班 上的一個朋友開始聯絡外界並試圖開啟計畫,雖然開始沒多久但已經預到許多困難, 期許自己不要輕易放棄,就算失敗率很高也一樣要試試看。































