單本 累積652點擊次數
拯救0.16棵樹
減少7.30kg碳排放
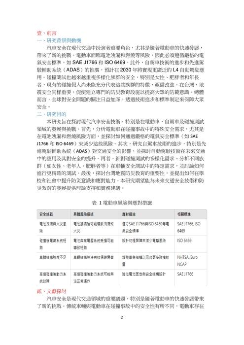
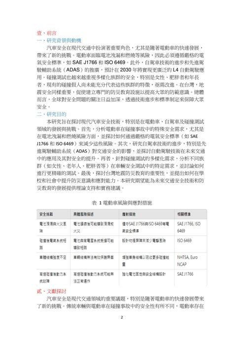
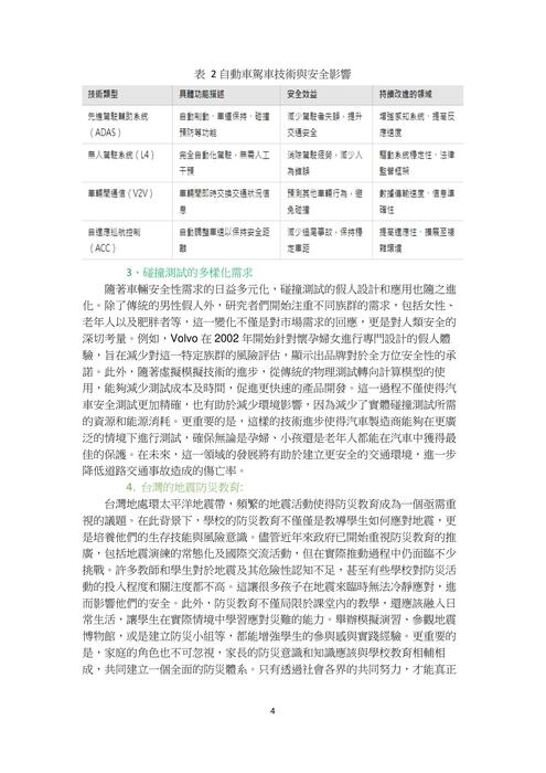
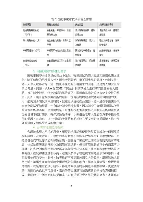
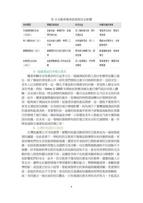
汽車安全在現代交通中扮演著重要角色,尤其是隨著電動車的快速發展,
帶來了新的挑戰。電動車面臨電池洩漏和燃燒等風險,因此必須遵循嚴格的電
氣安全標準,如SAE J1766和ISO 6469。此外,自駕車技術的進步和先進駕駛
輔助系統(ADAS)的推廣,預計在2030年將實現更廣泛的L4自動駕駛應用。
碰撞測試也越來越重視多樣化族群的安全,特別是女性、肥胖者和年長者,現
有的碰撞假人尚未能充分代表這些族群的特徵,亟需改進。在台灣,地震安全
同樣重要,促使建立專門的防災教育設施以提高大眾的防範意識。總體而言,
全球對安全問題的關注日益加深,透過技術進步和標準制定來保障大眾安全。






























