單本 累積1,564點擊次數
拯救0.38棵樹
減少17.52kg碳排放
九太科技【寒冬問暖送愛心- 監獄歷屆公益活動】
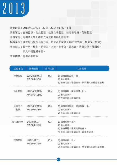
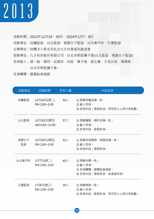
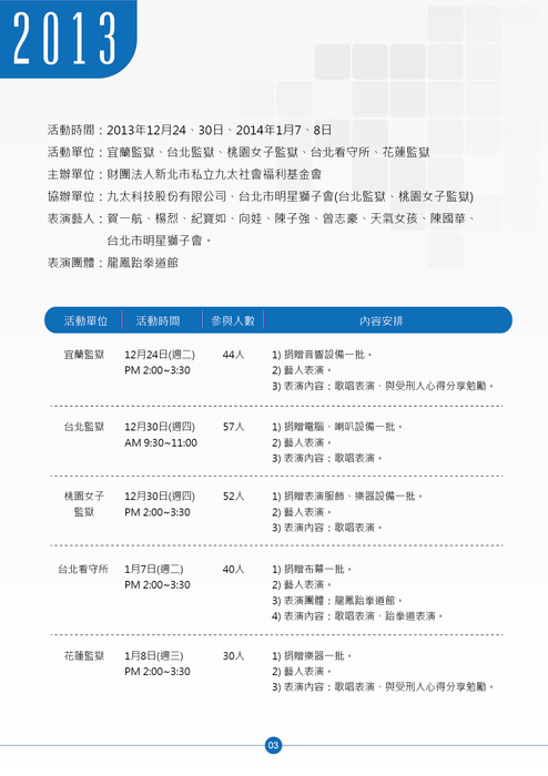
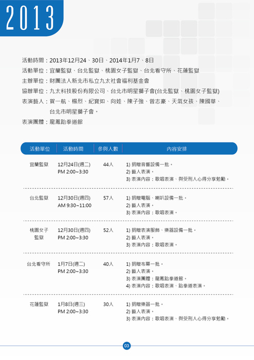
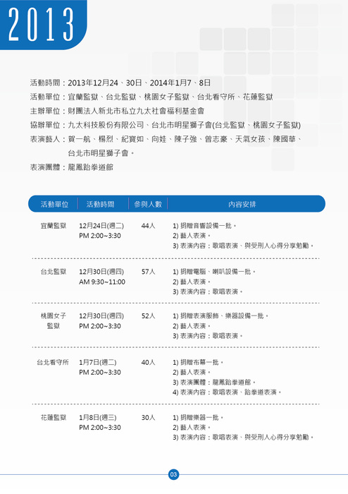
為社會公益持續默默付出的九太科技公司,自2001年開始持續舉辦的『寒冬問暖送愛心』監獄公益活動,除受到監獄受刑人的歡迎與肯定外,並廣受社會大眾及各界的好評,已成為九太科技公司每年重要的公益活動。2010年為了落實企業想幫助相關弱勢族群,實踐取之於社會、回饋於社會的理念公司成立「九太社會福利基金會」,之後的每一年便由九太社會福利基金會主辦,九太科技及其他熱心單位協辦,希望長期對受刑人付出關懷,期望他們能夠在獄中給自己多一點正面的能量,日後服刑期滿後,以全新積極的人生觀過生活。每年於歲末前往監所,九太科技沈會承董事長除了帶了10萬元加菜金或捐助器材設備,亦邀請藝人朋友共襄盛舉參與公益活動,與受刑人同樂,每年投注於監所公益活動的經費約200~ 300萬,12年來從不間斷,沈董事長堅持做對社會有益的事情,默默耕耘,希望能藉此拋磚引玉,號召更多熱心的朋友加入關懷社會的行列,共創社會溫馨祥和。





























