單本 累積586點擊次數
拯救0.14棵樹
減少6.56kg碳排放
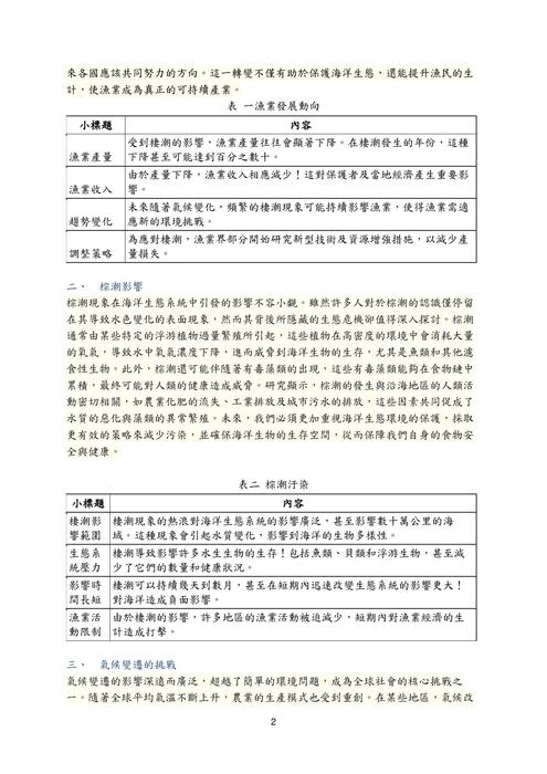
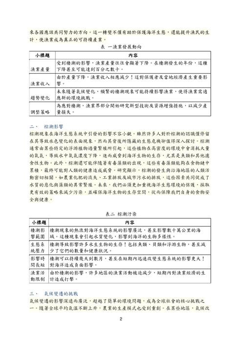
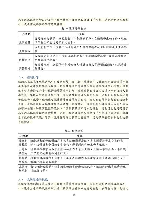
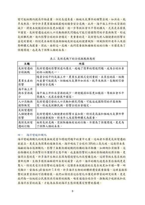
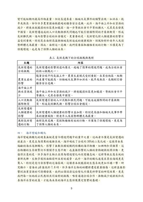
在近年來,長島和其他地區面臨著日益嚴峻的生態挑戰,特別是由於棕潮和水質污染的影響。2017年,長島經歷了強烈的棕潮,這導致水中的營養物質激增,藻類過度生長,減少了陽光對蟲黃藻的照射,進而影響珊瑚的光合作用與氧氣供應,導致珊瑚缺氧,增加了白化的風險。此外,藻華引發的海洋變暖與酸化也可能對魚類和其他海洋生物造成毒性影響。全球漁業在疫情後略有恢復,但水產養殖已成為未來增長的主要來源。特別是在亞洲,水產品需求逐漸放緩,面臨著捕撈過度和環境變遷等問題。
同時,根據報告,台灣的海洋生物多樣性正受到人類活動的威脅,導致生物棲息地破壞和生物種滅絕的風險增加。政府亟需加強海洋保護政策,擴大保護區,以確保海洋生態系統的健康。隨著氣候變遷的影響加劇,全球水資源面臨挑戰,必須整合相關策略以保障水質與生態平衡。這些變化提醒我們,全球的生態保護和可持續漁業管理至關重要,亟需採取緊急行動以防止進一步的生態崩潰。































